FT8440B輝芒微SOP8封裝18V200mA非隔離家電輔助電源芯片
SOP8 18V200mA
SOP8 18V200mA
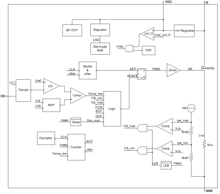
集成高壓啟動電路和高壓功率開關
高精度恒壓輸出
輸出電壓通過FB腳設定:
FB懸空: 12V輸出
FB短路至GND: 18V輸出
FB接分壓電阻:
輸出連續可調 5~18V
低成本Buck、Buck-boost方案
適用于Flyback等多種架構
快速啟動: 50mS (typ.)
低靜態功耗:
FB懸空/接地模式: 60mW(typ.)
輸出可調模式: 150mW(typ.)
內置抖頻技術,提高EMI性能
內置前沿消隱(LEB)
內置欠壓、過壓、過流、過溫、
短路等保護功能
封裝形式:SOP8, DIP7

小家電輔助電源
智能家居
替代線性、RCC電源

