S7134B 5V2.4A恒壓恒流芯片憑借其卓越的性能和廣泛的應用場景,受到了眾多工程師和設計師的青睞。本文將深入探討S7134B芯片的參考設計,涵蓋其基本特性、電路原理圖、樣機圖及PCB設計、BOM清單以及變壓器規格參數等多個方面,旨在為相關領域的專業人士提供一份詳盡的設計指南。
S7134B是一款高性能的恒壓恒流控制芯片,專為滿足現代電子設備對電源的嚴格要求而設計。以下是該芯片的主要特性:

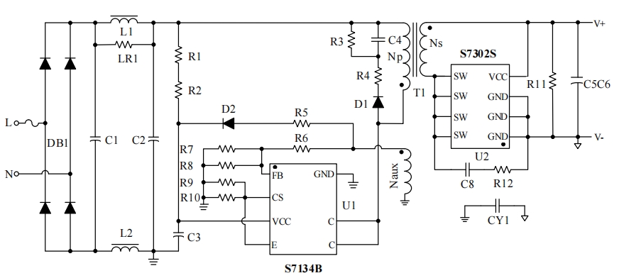
S7134B芯片的電路原理圖是其參考設計的核心部分,它詳細展示了芯片如何與其他電子元件協同工作,以實現恒壓恒流的電源輸出。以下是電路原理圖的簡要說明:

輸入的交流電首先經過一個整流橋(DB1),將交流電轉換為脈動直流電。隨后,通過一個大容量的電解電容(C1)進行濾波,以減少電壓的波動,為后續的電路提供較為穩定的直流電壓。
S7134B芯片(U1)是整個電路的核心,它通過檢測輸出電壓和電流,自動調整開關管的導通時間,從而實現恒壓恒流的控制功能。芯片的VCC引腳連接到一個輔助電源,為其提供工作電壓;FB引腳則用于接收反饋信號,以實現精確的電壓和電流調節。
開關管(通常為一個MOSFET)在S7134B芯片的控制下,以高頻的方式導通和截止,將直流電壓轉換為高頻脈沖電壓。這些脈沖電壓隨后通過一個高頻變壓器(T1)進行降壓和隔離,以獲得所需的低壓輸出。變壓器的繞制參數對電源的性能至關重要,將在后續部分詳細介紹。
變壓器次級輸出的脈沖電壓經過一個整流二極管(D1)整流后,再次通過一個電解電容(C2)進行濾波,最終得到穩定的5V直流輸出電壓。此外,電路中還包含了一些輔助元件,如貼片電阻和電容,用于實現各種保護功能和優化電路性能。
S7134B芯片的樣機實物圖展示了其實際的外觀和尺寸。樣機通常采用緊湊的設計,以適應各種小型電子設備的安裝需求。在樣機的正面,可以看到主要的電子元件,如變壓器、電解電容、整流橋等;而在背面,則是復雜的PCB走線和一些小型的貼片元件。

以下是S7134B芯片參考設計的BOM清單,詳細列出了所需的各種電子元件及其規格和用量:
| 序號 | 物料名稱 | 型號規格 | 用量 | 工位 |
|---|---|---|---|---|
| 1 | 貼片電阻 | 2M 1206 ±5% | 2 | R1, R2 |
| 2 | 貼片電阻 | 220K 1206 ±5% | 1 | R3 |
| 3 | 貼片電阻 | 75R 0805 ±5% | 1 | R4 |
| 4 | 貼片電阻 | 4.7R 0805 ±5% | 1 | R5 |
| 5 | 貼片電阻 | 20K 0805 ±1% | 1 | R6 |
| 6 | 貼片電阻 | 3.6K 0805 ±1% | 1 | R8 |
| 7 | 貼片電阻 | 1.2R 1206 ±1% | 1 | R9 |
| 8 | 貼片電阻 | 1.3R 1206 ±1% | 1 | R10 |
| 9 | 貼片電阻 | 1.5K 0805 ±5% | 1 | R11 |
| 10 | 貼片電阻 | 10R 0805 ±5% | 1 | R12 |
| 11 | 貼片電容 | 102/500V 0805 ±10% X7R | 1 | C4 |
| 12 | 貼片電容 | 470pF/50V 0603 ±10% X7R | 1 | C7 |
| 13 | 整流橋 | AB8S 1A800V | 1 | DB1 |
| 14 | 整流二極管 | A7 1A/1000V SOD-123FL | 1 | D1 |
| 15 | 整流二極管 | F7 1A/1000V SOD-123FL | 1 | D2 |
| 16 | 貼片電感 | 4.7uH 1206 | 1 | L2 |
| 17 | IC | S7134B SOP7 | 1 | U1 |
| 18 | IC | S7302S SOP8 | 1 | U2 |
| 序號 | 物料名稱 | 型號規格 | 用量 | 工位 |
|---|---|---|---|---|
| 19 | 高頻變壓器 | EF1610 加長立式5+2 Lm=0.95mH±5% | 1 | T1 |
| 20 | 電解電容 | 15uF/400V 105℃ | 1 | C1 |
| 21 | 電解電容 | 10uF/400V 105℃ | 1 | C2 |
| 22 | 電解電容 | 4.7uF50V 105℃ | 1 | C3 |
| 23 | 貼片電容 | 470uF/10V 105℃ | 1 | C5 |
| 24 | 固態電容 | 820uF/6.3V 105℃ | 1 | C6 |
| 25 | Y電容 | 102/400V PIN=10mm | 1 | CY1 |
| 26 | 色環電感 | 1W470uH | 1 | L1 |
| 27 | 保險絲 | 1W 2R繞線電阻 | 1 | F1 |
| 28 | USB座 | 短體USB 后端固定腳 | 1 | USB |
| 29 | 電路板 | S7134B_5V2.4A_V1.0 | 1 |
變壓器是S7134B芯片參考設計中的關鍵元件之一,其性能直接影響到電源的輸出質量和效率。以下是變壓器的詳細規格參數:

S7134B芯片的性能評估是衡量其參考設計成功與否的重要標準。以下是該芯片在不同輸入電壓和負載條件下的性能表現:

在90Vac至264Vac的輸入電壓范圍內,S7134B芯片的效率均滿足六級能效要求。具體數據如下表所示:
| 輸入電壓(Vac) | 負載電流(A) | 輸出電壓(V) | 效率(%) |
|---|---|---|---|
| 90 | 0.6 | 5.097 | 84.89 |
| 90 | 1.2 | 5.185 | 84.67 |
| 90 | 1.8 | 5.262 | 84.16 |
| 90 | 2.4 | 5.275 | 84.10 |
| 115 | 0.6 | 5.107 | 85.67 |
| 115 | 1.2 | 5.187 | 85.73 |
| 115 | 1.8 | 5.263 | 85.44 |
| 115 | 2.4 | 5.272 | 85.57 |
| 230 | 0.6 | 5.097 | 84.68 |
| 230 | 1.2 | 5.196 | 85.81 |
| 230 | 1.8 | 5.275 | 85.97 |
| 230 | 2.4 | 5.281 | 86.27 |
| 264 | 0.6 | 5.097 | 83.93 |
| 264 | 1.2 | 5.193 | 85.32 |
| 264 | 1.8 | 5.276 | 85.68 |
| 264 | 2.4 | 5.281 | 86.04 |
在不同輸入電壓下,S7134B芯片的待機功耗均低于75mW,滿足六級能效的待機功耗要求。具體數據如下表所示:
| 輸入電壓(Vac) | 待機功耗(mW) |
|---|---|
| 90 | 34 |
| 115 | 37 |
| 230 | 65 |
| 264 | 69 |
在不同輸入電壓下,S7134B芯片的輸出紋波電壓均較低,保證了輸出電壓的穩定性。具體數據如下表所示:
| 輸入電壓(Vac) | 輸出紋波(mV) |
|---|---|
| 90 | 217 |
| 115 | 207 |
| 230 | 204 |
| 264 | 200 |
在不同輸入電壓和負載變化條件下,S7134B芯片的輸出電壓能夠在短時間內穩定在規定范圍內,體現了良好的動態響應性能。具體數據如下表所示:
| 輸入電壓(Vac) | 負載變化范圍(A) | 輸出電壓范圍(V) |
|---|---|---|
| 90 | 0.24~2.16 | 4.48~5.82 |
| 115 | 0.24~2.16 | 4.52~5.80 |
| 230 | 0.24~2.16 | 4.46~5.80 |
| 264 | 0.24~2.16 | 4.44~5.80 |