LP2701A是深圳市芯茂微電子(Chip Hope)推出的一款高效率高精度非隔離降壓開關電源恒壓控制驅動芯片,專為85VAC~265VAC寬輸入電壓范圍的小家電、白色家電及LED照明電源設計。其核心優勢在于:

集成500V高壓功率管,無需外部啟動電阻和輔助繞組供電,簡化外圍電路;
特有的數字恒壓控制,無需環路補償,兼容DCM(斷續模式)與CCM(連續模式);
多重保護機制(VBP鉗位、欠壓保護、短路保護、過溫保護),可靠性媲美隔離方案。
| 參數 | 典型值/范圍 | 意義與應用場景 |
|---|---|---|
| 輸入電壓范圍 | 85VAC~265VAC | 全球通用電網,適配小家電/LED驅動 |
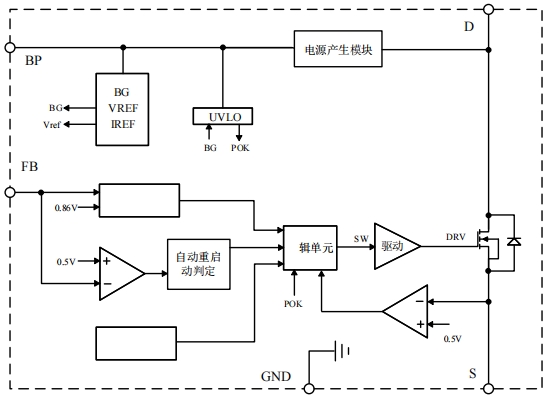
| 輸出電流能力 | ≤80mA(12V輸出) | 滿足低功耗設備(如智能插座、傳感器) |
| 工作頻率 | 66kHz | 平衡效率與EMI,適合低成本磁性元件 |
| 過溫保護閾值 | 150℃(遲滯20℃) | 防止過熱損壞,延長產品壽命 |
| ESD防護 | 2kV(人體模型) | 提升生產良率與終端抗干擾能力 |
恒壓控制公式:
VOUT=RFBLRFBH+RFBL×VFB(VFB=0.86V)
通過分壓電阻精確設定輸出電壓,簡化設計流程。
前沿消隱(LEB)技術:210ns的消隱時間避免電流采樣誤觸發,提升抗噪聲能力。
典型應用圖:

關鍵元件選型:
電感L:根據公式
計算,推薦10~47μH(DCM模式)。
VBP電容:1μF陶瓷電容,緊靠BP引腳放置,確保供電穩定性。
續流二極管:肖特基二極管(如SS14),降低導通損耗。
功率環路最小化:縮短電感-功率管-輸出電容的路徑,降低EMI輻射。
FB分壓電阻靠近芯片:減少噪聲耦合,提升恒壓精度。
散熱設計:θJA=240℃/W,建議預留散熱焊盤或增加銅箔面積。
成本革命:
集成高壓啟動與功率管,省去傳統方案中的啟動電阻、輔助繞組,BOM成本降低30%。
SOT23-5封裝(3mm×2.9mm)節省PCB空間,適合微型化家電(如TWS耳機充電倉)。
能效提升:
典型效率≥85%(12V/50mA輸出),滿足歐盟ErP指令,助力出口產品合規。
可靠性升級:
過溫保護與自動重啟機制,解決小家電長期待機過熱問題,提升用戶體驗。

小家電:智能插座、電動牙刷、空氣炸鍋(開放式電源)。
LED照明:替換阻容降壓方案,實現無頻閃、高精度恒流驅動。
工業控制:傳感器供電、PLC輔助電源,替代傳統線性穩壓器。
LP2701A以“極簡設計+極致可靠性”重新定義非隔離降壓芯片的標準,其核心價值在于:
降低工程師設計門檻:無需環路補償,縮短開發周期;
賦能產品差異化:通過高效能與高可靠性,提升終端產品競爭力;
推動行業綠色轉型:高能效與低成本雙輪驅動,加速小家電行業升級。
(如需進一步技術支持或樣品申請,可聯系深圳三佛科技)